Saturday February 2026

হটলাইন

কনটেন্টটি শেষ হাল-নাগাদ করা হয়েছে: মঙ্গলবার, ২১ মে, ২০১৯ এ ১০:০৫ AM

কী সেবা কীভাবে পাবেন

কন্টেন্ট: পাতা

কি কি সেবা পাবেন

কিভাবে পাবেন

১। নামজারী, জমাভাগ, জমা একত্রকরণ, জমা খারিজ সহ রেকর্ড হালনাগাদ করন

আবেদনকারীর আবেদনের প্রেক্ষিতে

২। ভূমি উন্নয়ন কর আদায়

সরাসরি রায়তীর কাছ থেকে দাখিলার মাধ্যমে

৩। খাস জমি রক্ষণাবেক্ষণ, চিহ্নিতকরণও বন্দোবস্ত প্রদান

সরকারী নির্দেশনা মোতাবেক আবেদনের প্রেক্ষিতে

৪। পরীত্যক্ত ও অর্পিত সম্পত্তি ব্যবস্থাপনা

আবেদনকারীর আবেদনের প্রেক্ষিতে

৫। বাজার পেরিফেরি নির্ধারণ

সরকারী নির্দেশনা মোতাবেক

৬। জলমহাল ও সায়রাত মহাল ব্যবস্থাপনা

সরকারী নির্দেশনা মোতাবেক

৭। বালুমহাল ব্যবস্থাপনা

সরকারী নির্দেশনা মোতাবেক

৮। জরীপ সংক্রান্ত ভুল সংশোধন

আবেদনকারীর আবেদনের প্রেক্ষিতে

৯। সার্টিফিকেট মামলা পরিচালনা

সরকারি দাবী আদায় আইন ১৯১৩ অনুসারে

১০। দেওয়ানী মামলায় সরকার পক্ষে প্রতিনিধিত্ব করণ

আইন ও বিধি অনুসারে

১১। খাস জমি হতে অবৈধ দখল উচ্ছেদ

সরকারী নির্দেশনা মোতাবেক

১২। নদী সিকস্থি ও পয়স্থি জমির ব্যবস্থাপনা

আইন ও বিধি অনুসারে

১৩। আদর্শগ্রাম প্রকল্প/আশ্রয়ণ প্রকল্প বাস্তবায়ন

সরকারী নির্দেশনা মোতাবেক

১৪। পিও ৯৬ ও ৯৮ এর অধ্যাদেশের আলোকে এবং ভূমি সংস্কারক অধ্যাদেশ ১৯৮৪ এর বাস্তবায়ন

সরকারী নির্দেশনা মোতাবেক

রেকর্ড হালকরণ সেবা
- স্বত্বলিপি প্রণয়ন

- নামপত্তন জমা খারিজ ও জমা একত্রীকরণের মাধ্যমে খতিয়ান সংশোধন
- সম্পত্তি হস্তান্তর আইন, ১৮৮২ তে বর্ণিত বিধানসমূহ প্রতিপালন সাপেক্ষে স্থাবর সম্পত্তি হস্তান্তর নিয়ন্ত্রণ ও রেকর্ড হালকরণের পদক্ষেপ গ্রহণ
- প্রাকৃতিক কারন ব্যতীত অন্য কারণে ভূমির প্রকৃতি পরিবর্তন রোধে সক্রিয় ভূমিকা পালন
- ১৯৭২ সালের পি,ও, ৯৬ ও ৯৮ এর প্রয়োগ (ভূমি সংস্কার আইন ১৯৮৪ এর আলোকে)
- লা-ওয়ারিশ সম্পত্তির ব্যবস্থাপনা
- সিকস্তি পয়স্তি জমির ব্যবস্থাপনা এবং রেকর্ড হালকরণ
- এল,এ, কেইসের ভিত্তিতে ব্যবস্থা গ্রহণ
- এই সংক্রান্ত রেজিস্টারসমূহ হালকরণ

খাস জমি ব্যবস্থাপনা সেবা
- খাসজমি চিহ্নিতকরণ
- খাসজমি উদ্ধারের পদক্ষেপ গ্রহণ (এস,এ, অপারেশনে ভুলবশতঃ ব্যক্তির নামে রেকর্ডসহ)
- নদী পর্যন্ত জমি চিহ্নিতকরণ, দিয়ারা জরিপের ব্যবস্থা ও রেজিস্টারভূক্তি।
- ভূমি সংস্কার কার্যক্রম বাস্তবায়নের পদক্ষেপ গ্রহণ
- ভূমিহীনদের মধ্যে খাস জমি বিতরণ কার্যক্রম ত্বরান্বিতকরণ
- আদর্শ গ্রাম প্রকল্প বাস্তবায়ন
- চারণ ভূমি, হালট, গোপাট ইত্যাদি তদারকি দখল/সীমানা বহালকরণ
- পরিত্যক্ত নদী/জলাশয় তদারকি, সীমানা নির্ধারন এবং খাস তালিকা হাল-নাগাদকরণ
- ইউয়িন ভূমি অফিস তথা কাছারী কম্পাউন্ডের খাস জমি রক্ষণাবেক্ষণ
- লা-ওয়ারিশ/পরিত্যক্ত জমি খাস খতিয়ানভূক্তির পদক্ষেপ গ্রহণ

ভূমি হুকুম দখল সংক্রান্ত সেবা
- অধিগ্রহণ সংক্রান্ত নোটিশ জারিতে সহায়তা (৩ ধারার নোটিশ)
- বিভিন্ন সংস্থার অনুকূলে বরাদ্দকৃত অব্যবহৃত জমি চিহ্নিতকরণ
- এল,এ, কেইসের মাধ্যমে প্রাপ্ত এরূপ অব্যবহৃত জমি সংক্রান্ত বিস্তারিত বিবরণ জেলা প্রশাসক তথা জেলা কালেক্টরের নিকট প্রেরণ
- জেলা প্রশাসক/জেলা কালেক্টরের অনুমোদনক্রমে এ সকল জমি সরকারের রাজস্ব বিভাগের আওতাধীনে নেওয়া ও ব্যবস্থাপনা
- বিভিন্ন সংস্থার এরূপ অধিগ্রহণকৃত জমির পূর্ণাঙ্গ তালিকা সংরক্ষণ
- এল,এ, কেইসের মাধ্যমে হস্তান্তরিত জমির নামপত্তন/রেকর্ড হালকরণ

অর্পিত সম্পত্তি সেবা
- অর্পিত সম্পত্তি সংক্রান্ত পাঁচটি রেজিষ্টারের যথাযথ সংরক্ষণ
- অর্পিত সম্পত্তি তালিকা (সেন্সাস তালিকাসহ) এবং অর্পিত সম্পত্তি কেইসের তপসিলসহ তালিকা সংরক্ষণ
- মৌজাওয়ারী প্লটওয়ারী অর্পিত সম্পত্তির ভোগদখলকারীদের তালিকা প্রস্ত্তত
- অবৈধ দখলদারদের উচ্ছেদের পদক্ষেপ গ্রহণ
- অর্পিত সম্পত্তি যথাযথ ইজারার ব্যবস্থা
- প্রতিটি ইউনিয়ন ভূমি অফিসের অর্পিত সম্পত্তির হোল্ডিংগুলি চিহ্নিতকরণ এবং ঐ সকল হোল্ডিংয়ে কোন নামপত্তন জমা খারিজ বা জমা
একত্রীকরণ হয়ে থাকলে তার সংশ্লিষ্ট অংশটুকু বাতিলকরণ

- অর্পিত সম্পত্তি ২নং জমাবন্দি রেজিস্টারের প্রতিটি সংশ্লিষ্ট হোল্ডিংয়ে লাল কালি দিয়ে মার্ককরণের ব্যবস্থা গ্রহণ
- এই সংক্রান্ত দেওয়ারী মোকদ্দমার ক্ষেত্রে যথাযথ পদক্ষেপ গ্রহণ
- অর্পিত সম্পত্তির ভূমি উন্নয়ন কর পরিশোধের ব্যবস্থা গ্রহণ
- অর্পিত সম্পত্তি সম্পর্কিত প্রতিবেদন প্রেরণ
- অর্পিত সম্পত্তি থেকে অবমুক্তির বিষয়ে মতামত প্রদান

সায়রাতমহল সংক্রান্ত সেবা
হাট বাজার
- হাট-বাজারের তালিকা সংরক্ষণ ও হালনাগাদকরণ
- হাট-বাজারের পেরিফেরী নির্ধারণ/পুনঃ নির্ধারণ
- বাজার ও চান্দিনা ভিটির সীমানা নির্ধারণ
- নতুন হাট-বাজার স্থাপন ও তালিকাভুক্তির পদক্ষেপ
- হাট-বাজারে ইজারা প্রদানের সহায়তা ও ইজারা মূল্য নোটকরণ
- হাট-বাজার ইজারার যে অংশ সরকারী খাতে জমা করার বিধাণ রয়েছে তা জমা করা হয়েছে কিনা যাচাই করা ও নোট করা
- ইজারাকৃত হাট-বাজারের দখল প্রদান ও টোল নির্ধারণে সহায়তা
- অনুমোদিত টোল চার্ট প্রকাশ্য স্থানে টানিয়ে রাখা
- অবৈধ দখলদার উচ্ছেদ/অবৈধ দখল রোধ
- অবলুপ্ত হাট-বাজারের তালিকা সংরক্ষণ করা।

ফেরী ঘাট-ব্যবস্থাপনা সেবা
- ফেরী ঘাটের তালিকা সংরক্ষণ ও হালকরণ
- ইজারা অর্থের সরকারী অংশ জমার হিসাব সংরক্ষণ

জলমহাল ব্যবস্থাপনা সংক্রান্ত সেবা
- উন্মুক্ত ও বন্ধ সকল জনমহালের সঠিক ও হালনাগাদ তালিকা প্রণয়ন ও বিবরণী প্রস্ত্তুতকরণ
- খাস পুকুর/দীঘি ও বদ্ধ জলাশয়ের সীমানা নির্ধারণ
- অবৈধ দখল থেকে খাস পুকুর/দীঘি/বদ্ধ জলাশয় পুনরুদ্ধার
- ইউনিয়ন পরিষদ/উপজেলা পরিষদ/পৌরসভা/পৌর কর্পোরেশনের ব্যবস্থাপনায় ন্যস্ত জলাশয়গুলির সঠিক তালিকা সংরক্ষণ
- খাসজমিতে চিংড়ীমহালের তালিকা প্রস্ত্তত
- অন্যান্য চিংড়ী মহাল থাকলে তার তালিকা প্রস্ত্তুত ও আদায়রে ব্যবস্থা করণ
- এ সকল মহালর বন্দোবস্ত প্রদানের পদক্ষেপ গ্রহণ ও সহযোগিতা

ভাসানমহাল সংক্রান্ত সেবা
- ভাসানমহালের এলাকা চিহ্নিতকরণ ও তালিকা প্রস্ত্তত
- ভাসানমহাল ইজারা প্রদানের বিষয়

বিবিধ সায়রাতমহাল সংক্রান্ত সেবা
- বালু মহাল/পাথর মহালসহ অন্যান্য সকল মহালের এলাকা চিহ্নিতকরণ
- বিবিধ শ্রেনীর মহালের তালিকা/বিবরণী প্রস্ত্তত ও সংরক্ষণ
- বিবিধ মহালের ইজারা প্রদানে সহায়তা/কার্যকরী পদক্ষেপ গ্রহণ

ভূমি উন্নয়ন কর ধার্য ও আদায় সংক্রান্ত সেবা
- ভূমি উন্নয়ন করের বকেয়া ও হাল দাবী নির্ধারণের ব্যবস্থা গ্রহণ
- বিভিন্ন সংস্থার নিকট পাওনা বকেয়া ভূমি উন্নয়ন করের বিবরণী প্রস্ত্তত
- বিভিন্ন সংস্থার নিকট থেকে দীর্ঘদিন অনাদায়ী দাবী সম্পর্কে জেলা প্রশাসকের মাধ্যমে মন্ত্রণালয়ের দৃষ্টি আকর্ষণে ব্যবস্থা
- দাবী আদয়ে বিভিন্ন পদক্ষেপ গ্রহণ ও আদায় নিশ্চিতকরণ
- খেলাপী তালিকা প্রস্ত্তত (রিটার্ণ-৩)
- ভূমি উন্নয়ন কর সংক্রান্ত মোকদ্দমা নিম্পত্তি
- সার্টিকেট মোকদ্দমার জন্য রিকুইজিশন দাখিলের ব্যবস্থা
- আদায়কৃত অর্থ যথাযথ খাতে জমাকরণের নিশ্চয়তা বিধান

সার্টিফিকেট কার্যক্রম (রেন্ট সার্টিফিকেট) সেবা
- সার্টিফিকেট অফিসারের দায়িত্ব পালন
- রিকুইজিশন দাখিল ও আদায় প্রতিবেদন সংগ্রহ
- সংশ্লিষ্ট রেজিষ্টারসমূহ পরীক্ষা
- রেজিস্টার ৯ ও ১০ মিলকরণ
- যথাযথভাবে প্রসেস/নোটিশ জারি নিশ্চিতকরণ
- সার্টিফিকেট সংক্রান্ত অন্যান্য পদক্ষেপ গ্রহণ
- সার্টিফিকেট সেল (নিলামে বিক্রয়) সংক্রান্ত পরবর্তী পদক্ষেপ গ্রহণ

দেওয়ানী মোকদ্দমা সংক্রান্ত সেবা
- সরকারী খাস জমি/অর্পিত সম্পত্তি/পরিত্যক্ত সম্পত্তি/অন্যান্য প্রক্রিয়ায় অর্জিত সরকারী সম্পত্তি সম্পর্কিত দেওয়ানী মোকদ্দমা তদারকি
- দেওয়ানী মোকদ্দমার প্রেক্ষিতে ইউনিয়ন ভূমি অফিস (তহসীল অফিস) থেকে তথ্য আহরণ ও জেলা প্রশাসকের দফতরে প্রেরণের হিসাব
সংরক্ষণ

- সরকার সম্পত্তির ইজারার বিষয়ে দায়েরকৃত দেওয়ানী মোকদ্দমা তদারকিতে সহযোগিতা
- সরকারী সম্পত্তি রক্ষার প্রয়োজনে দেওয়ানী/ফৌজদারী মোকদ্দমা দায়ের
- যে সকল মোকদ্দমায় শুধু সরকারকে বিবাদী করা হয় সে সকল মোকদ্দমার অনুচ্ছেদ ওয়ারী তথ্য বিবরণী প্রেরণের ব্যবস্থা ও বিশেষ দৃষ্টি
রাখা


জরিপ ও রেকর্ড বিভাগের তদারকি সংক্রান্ত সেবা
- উপজেলা পর্যায়ে জরিপ ও রেকর্ড বিভাগের কাজের তদারকি ও পরিচালনা
- জরিপ ও রেকর্ড বিভাগের কাজে সাথে ব্যবস্থাপনা বিভাগের কাজের সমন্বয় সাধন ও নিয়ন্ত্রণ

বিস্তারিতভাবে

০১. নামজারী জমা খারীজ ত্ত জমা একত্রী করণ

ব্যক্তি বা প্রতিষ্ঠান সরকার কর্তৃক নির্ধারিত ফরমে ছবিসহ আবেদনের প্রেক্ষিতে রাষ্ট্রীয় অধিগ্রহণ ও প্রজাস্বত্ত্ব আইন ১৯৫০ এর বিধান মতেনামজারী-জমাখারিজ-জমাএকত্রিকরণ তথা রেকর্ড সংশোধন করা হয়ে থাকে। এ সেবা পাোয়ার জন্য বর্তমানে ৪৫ কার্যদিবস সময় লাগে। এজন্য খরচ পরবে ২৫০ টাকা।

০২. কৃষি খাসজমি বন্দোবস্ত প্রদান

ভূমিহীন ব্যক্তিদের সরকার কর্তৃক নির্ধারিত ফরমে ছবিসহ আবেদনের প্রেক্ষিতে ১/- টাকা সেলামীতে কৃষি খাসজমি বন্দোবস্ত নীতিমাল অনুযায়ী বন্দোবস্ত প্রদান করা হয়ে থাকে। এর জন্য সহকারী কমিশনার (ভূমি) বরাবরে আবেদন করতে হয়। ভূমিহীন বাছাই, উপজেলা ো জেলা কমিটি অনুমোদনের জন্য ৯০ দিন সময় লাগে।

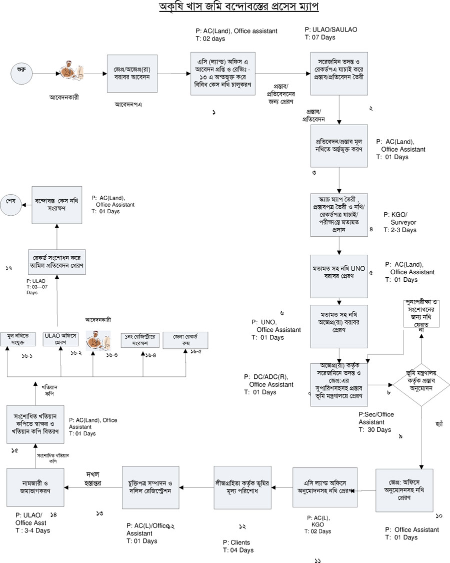
০৩. অকৃষি খাসজমি দীর্ঘ মেয়াদী বন্দোবস্ত প্রদানব্যক্তি বা প্রতিষ্ঠান কর্তৃক আবেদনের প্রেক্ষিতে অকৃষি খাসজমি দীর্ঘ মেয়াদী বন্দোবস্ত নীতিমালা অনুযায় বিভিন্ন ক্যাটাগরীতে বাজার মূল্যে এ বন্দোবস্ত প্রদান করা হয়ে থাকে এজন্য জেলা প্রশাসক বরাবরে আবেদন করতে হয়। সরেজমিনে তদন্ত, রেকর্ডপত্র যাচাই বাছাই এবং ভূমি মন্ত্রণালয়ের অনুমোদন সহ মোট ৯০ দিন সময় লাগে।

০৪. হাট বাজারে অবস্থিত চান্দিনা ভিটি একসনা বন্দোবস্ত প্রদান

পেরি ফেরী অনুমোদিত হাট বাজার সমূহে অবস্থিত চান্দিনা ভিটি সমূহ প্রকৃত ব্যবসায়ীদেরকে দখল বিবেচনা করে পরিবার প্রতি শধুাত্র একজনকে সব্বোচ্চ ০.০০৫০ একর বা আধা শতক জমি একসনা ইজারা দেয়া হয়ে থাকে। এ জন্য সহকারী কমিশনার (ভূমি) এর নিকট আবেদন করেতে হয়। সরেজমিনে তদন্ত, রেকর্ডপত্র যাচাই বাছাই এবং জেলা প্রশাসকে অনুমোদন সহ মোট ৩০ দিন সময় লাগে।

০৫. সায়রাত মহাল ব্যবস্থাপনা

সায়রাত মহাল বা হাট বাজার, সরকারী পুকুর, লেক, বালু মহাল, ফেরী ঘাট ইত্যাদি বাংলা বছর শেষে দরপত্র আহবানের মাধ্যমে নির্ধারিত মেয়াদের জন্য ইজারা প্রদান করা হয়ে থাকে। ইজারা প্রদানের সময়সীমা ত্ত কার্যক্রম গ্রহনের সময়সীমা দরপত্রের সিডিউলে উল্লেখ থাকে।

০৬. রেকর্ডপত্র ত্ত মৌজা ম্যাপ সংরক্ষন

উপজেলা ভূমি অফিসে এস এ/আর এস খতিয়ান, প্রকাশিত বি এস খতিয়ান, ত্ত মেৌজা ম্যাপ সংরক্ষন করা হয়ে থাকে।

০৭. ভূমি উন্নয়ন কর আদায়

এ উপজেলার আোতাধীন পৌর/ইউনিয়ন ভূমি অফিস সমূহ ভূমি উন্নয়ন কর আদায় করে থাকে।

  • ০৮.অর্পিত সম্পত্তি ব্যবস্থাপনা।
  • ০৯.দেওয়ানী মোকদ্দামা তথ্য বিবরণী প্রস্তুত ও প্রেরণ।
  • ১০.রেন্ট সাটিফিকেট মোকদ্দমা পরিচালনা করা।
  • ১১.গুচ্ছগ্রাম ও আদর্শ গ্রাম প্রকল্প বাস্তবায়ন কার্যক্রম।
  • ১২.আবাসন ও আশ্রয়ন প্রকল্প বাস্তবায়ন।
  • ১৩.মিস মোকদ্দমা পরিচালনা করা।
  • ১৪.জরিপ কাজের তদারকি ও পরিচালনা করা।
  • ১৫.দাবিদারহীন (লা-ওয়ারীশ) সম্পত্তির ব্যবস্থাপনা
  • ১৬.সিকস্তি-পয়স্তি জমি ব্যবস্থাপনা
  • ১৭.এল এ কেস নিস্পত্তি করণে সহায়তা করা।
  • ১৮.জমির শ্রেণী পরীবর্তন করা।
  • ১৯.রেকর্ড সংশোধন।
  • ২০.PO-96, 98,95
  • ২১.পরিত্যক্ত ভূ-সম্পত্তি জবর দখল/ উচ্ছেদ
  • ২২.সরকারি গাছ-গাছালি সংরক্ষণ / পুরাতন মালামাল সংরক্ষণ
ফাইল ১
ফাইল ২

এক্সেসিবিলিটি

স্ক্রিন রিডার ডাউনলোড করুন